临洮:黄土高原隔离带下的低感染样本

admin 最新资讯 2026-04-25 19:30 4 0

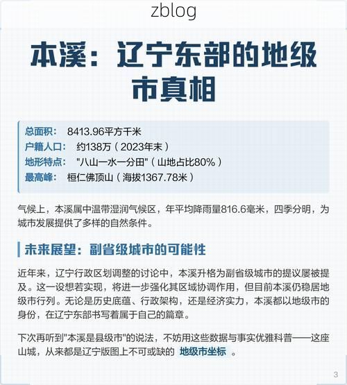
临洮:黄土高原隔离带下的低感染样本

临洮:黄土高原隔离带下的低感染样本

临洮:黄土高原隔离带下的低感染样本
(图片来源网络,侵删)

〖One〗2022年7月19日0—24时,临洮县报告新增新冠肺炎无症状感染者1例,位于洮阳镇。

〖Two〗病例A,女,48岁,住洮阳镇瑞新路社区。专家组会诊判定为轻型,感染源指向毗邻风险地区的输入性关联。

〖Three〗临洮地处黄土高原与青藏高原过渡带,相对封闭的地理单元与较低的人口流动密度,客观上构筑了减缓病毒社区传播的自然物理屏障。

〖Four〗县卫健委依据第九版防控方案划定中风险区。所有省际客运车辆司乘人员须严格执行“落地检”与行程报备,隐瞒行程将承担相应法律责任。

简阳新增1例无症状感染者 简阳疫情防控最新通报_63672

简阳新增1例无症状感染者 / 简阳疫情防控最新通报

5月22日,简阳市在重点人群筛查中发现1例新冠肺炎无症状感染者,目前相关处置工作已迅速展开。

一、疫情基本情况

该感染者系省外返简人员,在集中隔离管控中发现,已闭环转运至定点医院隔离观察。其相关密切接触者已同步纳入管控,首次核酸检测结果均为阴性。

二、当前防控措施

简阳市已第一时间对其活动轨迹涉及场所进行环境采样和终末消毒。相关区域正按规范开展流调溯源、核酸检测等工作。全市各类公共场所继续严格落实测温、扫码、查验行程卡等常态化防控措施。

三、市民注意事项

请广大市民密切关注官方发布的权威信息,不信谣、不传谣。与上述轨迹有重叠的市民,请立即向所在社区报备。日常坚持做好个人防护,保持良好卫生习惯。

请市民朋友继续配合防疫,做好自我健康监测,所有信息以官方发布为准。

31省新增本土12例(31省新增本土0例),沙雅疫情引关注

31省新增本土12例(31省新增本土0例),沙雅疫情引关注

国家卫健委9月16日通报,9月15日0—24时,31个省(自治区、直辖市)和新疆生产建设兵团报告新增新冠肺炎确诊病例38例。其中,本土病例12例,均位于新疆沙雅县。另有境外输入病例26例,分别由北京、上海、广东等地报告。

具体来看,当日所有新增本土感染者均集中在沙雅县。境外输入病例则分布相对分散,北京报告9例,上海报告7例,广东报告6例,其余4例由其他口岸城市发现。

回顾近期数据,疫情形势呈现波动。例如在9月11日,全国新增确诊病例79例,其中本土病例52例,涉及多个省份。相比之下,15日数据虽显示本土病例数大幅下降,但全部聚集于沙雅一地,情况依然需要警惕。

小编分析认为,沙雅作为内陆县,此次出现聚集性疫情,可能与当地人员流动管控环节出现疏漏有关。在周边地区疫情平稳的背景下,本地传播链的浮现,说明防控形势依然严峻复杂,社区隐匿传播风险不容忽视。

版权声明

本文仅代表作者观点,不代表百度立场。
本文系作者授权百度百家发表,未经许可,不得转载。

分享:

扫一扫在手机阅读、分享本文

标签列表